Неспешный тюнинг
-
Автор темыmacsafe
- Специалист

- Всего сообщений: 1313
- Зарегистрирован: 22.05.2014
- Вод.стаж с: 2000
- Откуда: Москва
- Авто: VW Sharan ASZ 2004, кожа на ручке, 160 кобылиц
- Возраст: 46
Неспешный тюнинг
Добил левое крыло
и закончил правое крыло. Все аналогично по материалам
Накладки ожидаемо не встали , распер их для обжатия. Не обожмется, буду местами дорабатывать. Комфорт 10 жмёт им там, где буртик внизу обшивок. Но очень не хочется его прорезать, может прожмется
Купил болтики м11 от таза прикрутить уши, подложив шайбы, а то торчали еле-еле
-
Автор темыmacsafe
- Специалист

- Всего сообщений: 1313
- Зарегистрирован: 22.05.2014
- Вод.стаж с: 2000
- Откуда: Москва
- Авто: VW Sharan ASZ 2004, кожа на ручке, 160 кобылиц
- Возраст: 46
Неспешный тюнинг
А в рукаве у нас был...
Джокер
Если вы думали, что с обивками все, то хрен там.
После обмятия надо ещё укатать их виброй. Был выбран джокер, имеющий максимальную адгезию из всех вибр. Местами в 2 слоя Вчера проглядел и не подкелил крепление, пришлось по месту склеить и поставить, потом срежу скотч Добавляем антискрип герметон 7 Чутка на 5мм всё-таки подрезаю ковер и немного утоньшаю выдерживанием войлока. Обивку вниз опустить треба. И ставим Другая сторона аналогично все
Джокер
Если вы думали, что с обивками все, то хрен там.
После обмятия надо ещё укатать их виброй. Был выбран джокер, имеющий максимальную адгезию из всех вибр. Местами в 2 слоя Вчера проглядел и не подкелил крепление, пришлось по месту склеить и поставить, потом срежу скотч Добавляем антискрип герметон 7 Чутка на 5мм всё-таки подрезаю ковер и немного утоньшаю выдерживанием войлока. Обивку вниз опустить треба. И ставим Другая сторона аналогично все
-
Aka777
- Постоялец

- Всего сообщений: 468
- Зарегистрирован: 28.10.2016
- Вод.стаж с: 1998
- Откуда: Киев
- Авто: Vw sharan vr6 syncro 1998 январь инсайд
- Возраст: 46
Неспешный тюнинг
Молодца!! Могу только аплодировать - один совет по личному опыту задняя дверь - ето болячка но я отдам свой секрет в золотые руки:
- есть средство для восстановления дверных уплотнителей тортлВакс и двери вообще не услышиш ни скрипа не дребезжания
- есть средство для восстановления дверных уплотнителей тортлВакс и двери вообще не услышиш ни скрипа не дребезжания
СПИРТ - альтернативное топливо?
-
Автор темыmacsafe
- Специалист

- Всего сообщений: 1313
- Зарегистрирован: 22.05.2014
- Вод.стаж с: 2000
- Откуда: Москва
- Авто: VW Sharan ASZ 2004, кожа на ручке, 160 кобылиц
- Возраст: 46
Неспешный тюнинг
Оставил в распертом виде до завтра и дособрал воздуховод центральный. Я 8 лет ездил с демонтированным деылектором, так как шумку не закончил тогда. За это время проипрал некоторые деталюшки. В частности сейчас не хватило гаек-пришлось по быстрому на точиле сварганить из капролона. Вроде даже и не хуже вышло
И сделал под 11 шестигранник. Неохота было до 10 снимать, как на оригинале. Это чтоб потом было что красиво доработать напильником
Отправлено спустя 3 минуты 18 секунд:
И сделал под 11 шестигранник. Неохота было до 10 снимать, как на оригинале. Это чтоб потом было что красиво доработать напильником
Отправлено спустя 3 минуты 18 секунд:
Вроде у меня ещё жив, но буду иметь ввидуAka777: 22 авг 2019, 20:09 есть средство для восстановления дверных уплотнителей тортлВакс и двери вообще не услышиш ни скрипа не дребезжания
-
Автор темыmacsafe
- Специалист

- Всего сообщений: 1313
- Зарегистрирован: 22.05.2014
- Вод.стаж с: 2000
- Откуда: Москва
- Авто: VW Sharan ASZ 2004, кожа на ручке, 160 кобылиц
- Возраст: 46
Неспешный тюнинг
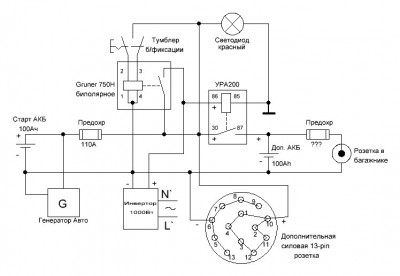
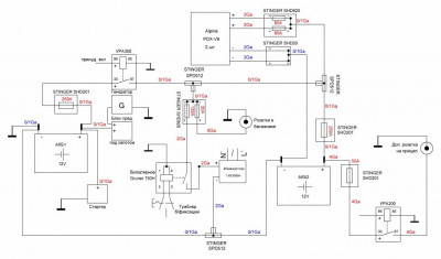
Электрики, помогайте, если кто шарит. Главный электрик в личке молчит, а тут коллективный разум нужен ,пока не заколбасил.
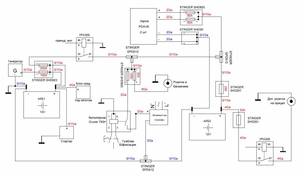
Набросал две схемки силовой проводки. Отличия только в подключении генератора. В одной через штатный блок предохранителей под капотом
, в другой - через отдельный пред и сразу через дистрибьютор на оба АКБ. Второй вариант позволяет прокинуть к гене кабель бОльшего сечения, а в штатном в коробку этот кабель просто не полезет, либо дико пилить.
Зацените принципиально и в деталях - норм или что-то не учел?
Сейчас подключено так - прицеп сидит непосредственно на основном АКБ, а второй АКБ как бы в низком приоритете. Но с музыкой приоритеты меняются, а то один второй не вытянет ее ,если будет заряжаться прицеп
Логично? Отправлено спустя 5 минут 17 секунд:
Если что, то УРА -устройства развязки АКБ, срабатывающие, когда напруга на входе больше 13,2В и отключающиеся, если меньше 12,8 с возможностью ручного принудительного включения
Отправлено спустя 1 минуту 40 секунд:
В данном варианте возможно придется установить УРА 400 вместо 300-го, у которого можно вручную задать порог отключения. А то вдруг будут просадки ниже 12,8 и пойдут качели. Но принципиально на схему не влияет, а компоненты можно заменить по месту
Набросал две схемки силовой проводки. Отличия только в подключении генератора. В одной через штатный блок предохранителей под капотом
, в другой - через отдельный пред и сразу через дистрибьютор на оба АКБ. Второй вариант позволяет прокинуть к гене кабель бОльшего сечения, а в штатном в коробку этот кабель просто не полезет, либо дико пилить.
Зацените принципиально и в деталях - норм или что-то не учел?
Сейчас подключено так - прицеп сидит непосредственно на основном АКБ, а второй АКБ как бы в низком приоритете. Но с музыкой приоритеты меняются, а то один второй не вытянет ее ,если будет заряжаться прицеп
Логично? Отправлено спустя 5 минут 17 секунд:
Если что, то УРА -устройства развязки АКБ, срабатывающие, когда напруга на входе больше 13,2В и отключающиеся, если меньше 12,8 с возможностью ручного принудительного включения
Отправлено спустя 1 минуту 40 секунд:
В данном варианте возможно придется установить УРА 400 вместо 300-го, у которого можно вручную задать порог отключения. А то вдруг будут просадки ниже 12,8 и пойдут качели. Но принципиально на схему не влияет, а компоненты можно заменить по месту
-
Автор темыmacsafe
- Специалист

- Всего сообщений: 1313
- Зарегистрирован: 22.05.2014
- Вод.стаж с: 2000
- Откуда: Москва
- Авто: VW Sharan ASZ 2004, кожа на ручке, 160 кобылиц
- Возраст: 46
-
Автор темыmacsafe
- Специалист

- Всего сообщений: 1313
- Зарегистрирован: 22.05.2014
- Вод.стаж с: 2000
- Откуда: Москва
- Авто: VW Sharan ASZ 2004, кожа на ручке, 160 кобылиц
- Возраст: 46
Неспешный тюнинг
С вами каши не сваришь
Пенсионные молчуны типа?
А мы все таки едем дальше.
Филенка левой задней. Фактически ушло 5 листов проф Ф по 650гр и 6 листов джокера 2,7 грамм по 350. То есть пока плюс 5,5 кг на дверь. Зато она железобетонна, хоть задние и не хотел так делать. Но в последний момент все же решил посильнее завибрить
Часть проф Ф наклеена на внутреннюю часть двери изнутри. Стеклу не мешает, а толщину экономим Защитный пластик поклеил герметиком, а то дребезжать мог на своем крепеже Далее задул все найденным в загашнике тектилом
Направляйки на вид все, как с завода. Но протер, смазал и собрал
Отправлено спустя 2 минуты 17 секунд:
Перешёл ко 2 двери. Там все аналогично. Жгут снял на ремонт , так как левый ремонтировал в свое время по месту, а раз такая оказия, проще на столе Вот в эти отверстия наверно протянуть новую проводку, да?
А мы все таки едем дальше.
Филенка левой задней. Фактически ушло 5 листов проф Ф по 650гр и 6 листов джокера 2,7 грамм по 350. То есть пока плюс 5,5 кг на дверь. Зато она железобетонна, хоть задние и не хотел так делать. Но в последний момент все же решил посильнее завибрить
Часть проф Ф наклеена на внутреннюю часть двери изнутри. Стеклу не мешает, а толщину экономим Защитный пластик поклеил герметиком, а то дребезжать мог на своем крепеже Далее задул все найденным в загашнике тектилом
Направляйки на вид все, как с завода. Но протер, смазал и собрал
Отправлено спустя 2 минуты 17 секунд:
Перешёл ко 2 двери. Там все аналогично. Жгут снял на ремонт , так как левый ремонтировал в свое время по месту, а раз такая оказия, проще на столе Вот в эти отверстия наверно протянуть новую проводку, да?
-
Aka777
- Постоялец

- Всего сообщений: 468
- Зарегистрирован: 28.10.2016
- Вод.стаж с: 1998
- Откуда: Киев
- Авто: Vw sharan vr6 syncro 1998 январь инсайд
- Возраст: 46
Неспешный тюнинг
схемы видел, увеличь сечения немного на инвертер 220в 1квт желательно прямо с АКБ, Где Кондер на 2фарада? я подключал АКБ 2 шт в параллель естественно
по 100ампер при этом пусковой ток вырос не мерил на сколько но провод на стартер пришлось переделать чтоб как сопротивление работал иначе спалишь нафиг.
СПИРТ - альтернативное топливо?
-
Автор темыmacsafe
- Специалист

- Всего сообщений: 1313
- Зарегистрирован: 22.05.2014
- Вод.стаж с: 2000
- Откуда: Москва
- Авто: VW Sharan ASZ 2004, кожа на ручке, 160 кобылиц
- Возраст: 46
Неспешный тюнинг
Поэтому через тройник. Хотя об отдельном проводе думал, но это ещё протяжку где-то класть, эту то еле провел да и не уверен в необходимости ввиду вышеописанного
Отправлено спустя 2 минуты 33 секунды:
Кондёр тоже не планирую пока. Система SQ планируется, поэтому токов бешеных не придвижу. Основное питание со 2 АКБ, который при заводке и полном основном автоматом становится с ним в параллель
Отправлено спустя 1 минуту 35 секунд:
Хотя был вариант на прицеп и инвертор свою проводку закинуть. Но опять же это 2 протяжки нулевки -и места мало, и не бюджетно
А также приоритет работы меняется -развязку то АКБ придется мутить по другому и опять непонятны приоритеты прицепа и 2 АКБ
Отправлено спустя 1 минуту 23 секунды:
Что за провод ты переделал на стартер я не понял. Что спалишь то? У меня на стартер по заводу нулевка стоит. Ее и планировал оставить и на гену тоже нулевку прокинуть. А спаренными АКБ постоянно зимой завожу, чтоб не насиловать аккумулятор основной. Езжу нечасто, его сигналка и так подсасывает прилично
Инвертор не будет работать одновременно с музыкой. Во всяком случае не планировал-этож смерть АКБ.Aka777: 31 авг 2019, 16:24 схемы видел, увеличь сечения немного на инвертер 220в 1квт желательно прямо с АКБ, Где Кондер на 2фарада? я подключал АКБ 2 шт в параллель естественнопо 100ампер при этом пусковой ток вырос не мерил на сколько но провод на стартер пришлось переделать чтоб как сопротивление работал иначе спалишь нафиг.
Поэтому через тройник. Хотя об отдельном проводе думал, но это ещё протяжку где-то класть, эту то еле провел да и не уверен в необходимости ввиду вышеописанного
Отправлено спустя 2 минуты 33 секунды:
Кондёр тоже не планирую пока. Система SQ планируется, поэтому токов бешеных не придвижу. Основное питание со 2 АКБ, который при заводке и полном основном автоматом становится с ним в параллель
Отправлено спустя 1 минуту 35 секунд:
Хотя был вариант на прицеп и инвертор свою проводку закинуть. Но опять же это 2 протяжки нулевки -и места мало, и не бюджетно
А также приоритет работы меняется -развязку то АКБ придется мутить по другому и опять непонятны приоритеты прицепа и 2 АКБ
Отправлено спустя 1 минуту 23 секунды:
Что за провод ты переделал на стартер я не понял. Что спалишь то? У меня на стартер по заводу нулевка стоит. Ее и планировал оставить и на гену тоже нулевку прокинуть. А спаренными АКБ постоянно зимой завожу, чтоб не насиловать аккумулятор основной. Езжу нечасто, его сигналка и так подсасывает прилично
-
Aka777
- Постоялец

- Всего сообщений: 468
- Зарегистрирован: 28.10.2016
- Вод.стаж с: 1998
- Откуда: Киев
- Авто: Vw sharan vr6 syncro 1998 январь инсайд
- Возраст: 46
Неспешный тюнинг
Все правильно,
из за больших пусковых токов, втягивающее выходит из строя, я ето отрегулировал сечением провода на стартер, надо глянуть сколько квадрат провод +
СПИРТ - альтернативное топливо?
-
- Похожие темы
- Ответы
- Просмотры
- Последнее сообщение
-
- 0 Ответы
- 33049 Просмотры
-
Последнее сообщение 11piligrim11
-
- 58 Ответы
- 45111 Просмотры
-
Последнее сообщение b2santa
-
- 12 Ответы
- 16316 Просмотры
-
Последнее сообщение Power
-
- 4 Ответы
- 8860 Просмотры
-
Последнее сообщение Коняев Алексей
-
- 145 Ответы
- 56549 Просмотры
-
Последнее сообщение Hadmig
Мобильная версия