Неспешный тюнинг
-
Автор темыmacsafe
- Специалист

- Всего сообщений: 1344
- Зарегистрирован: 22.05.2014
- Вод.стаж с: 2000
- Откуда: Москва
- Авто: VW Sharan ASZ 2004, кожа на ручке, 160 кобылиц
- Возраст: 46
Неспешный тюнинг
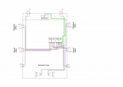
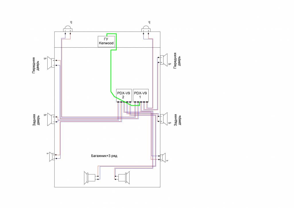
Прикидываю маршруты проводов. И под торпедой, и по полу. Наверно последний оптимален в плане длины кабелей от ГУ и наводок там никаких - ток прикуриватель рядом
Отправлено спустя 1 минуту 40 секунд:
Вот так на натуре
Вот так на натуре
-
Power
- Супермодератор

- Всего сообщений: 6482
- Зарегистрирован: 19.06.2012
- Вод.стаж с: 2000
- Откуда: Moscow region, Ramensburg
- Авто: sharaban 97
-
Автор темыmacsafe
- Специалист

- Всего сообщений: 1344
- Зарегистрирован: 22.05.2014
- Вод.стаж с: 2000
- Откуда: Москва
- Авто: VW Sharan ASZ 2004, кожа на ручке, 160 кобылиц
- Возраст: 46
Неспешный тюнинг
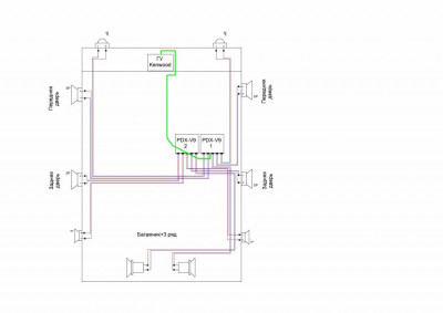
Чем лучше кажется? Длина проводов чуть больше последнего, но проходят на левый борт, пересекая все что можно в порогах и под торпедой. Хотя акустическим вроде не так наводки страшны ввиду сильноточности. А вот соединительный думаю всё-таки под воздуховодом центральным прокинуть. Так покороче и наводится там не от чего-только прикуриватель
Отправлено спустя 37 минут 19 секунд:
Закончил филенку водительской двери. Решил не ипать мозг сеточками из вибры и чередованиями проф Ф и микс ф, а сделать по аналогии с задними, то есть проф Ф, а поверх джокер 2,7. На стук задние очень достойно вышли
Ох и нелегко с передком. Усилитель внизу так мешает работать
Отдираем штатную вибру Моем и проклеиваем центральный усилитель Дальше все аналогично, а конечный даже не сфоткал результат. Опять для экономии пространства под обивкой катал виру на внутреннюю филенку изнутри. Муторно, но неплохо вышло Ну и заодно рассверлил по максимуму водительскую фишку Под протяжку кабеля. А вот какого ещё не определился. Но теперь ясно, что овальный и максимальная ширина оплётки 14м пройдет
Первый так сказать классика.
Чем лучше кажется? Длина проводов чуть больше последнего, но проходят на левый борт, пересекая все что можно в порогах и под торпедой. Хотя акустическим вроде не так наводки страшны ввиду сильноточности. А вот соединительный думаю всё-таки под воздуховодом центральным прокинуть. Так покороче и наводится там не от чего-только прикуриватель
Отправлено спустя 37 минут 19 секунд:
Закончил филенку водительской двери. Решил не ипать мозг сеточками из вибры и чередованиями проф Ф и микс ф, а сделать по аналогии с задними, то есть проф Ф, а поверх джокер 2,7. На стук задние очень достойно вышли
Ох и нелегко с передком. Усилитель внизу так мешает работать
Отдираем штатную вибру Моем и проклеиваем центральный усилитель Дальше все аналогично, а конечный даже не сфоткал результат. Опять для экономии пространства под обивкой катал виру на внутреннюю филенку изнутри. Муторно, но неплохо вышло Ну и заодно рассверлил по максимуму водительскую фишку Под протяжку кабеля. А вот какого ещё не определился. Но теперь ясно, что овальный и максимальная ширина оплётки 14м пройдет
-
Автор темыmacsafe
- Специалист

- Всего сообщений: 1344
- Зарегистрирован: 22.05.2014
- Вод.стаж с: 2000
- Откуда: Москва
- Авто: VW Sharan ASZ 2004, кожа на ручке, 160 кобылиц
- Возраст: 46
Неспешный тюнинг
Такжезагедорого приобретена некондиция клемм по чертежу алхимика с драйва под 3 наконечника под болт.
Изумительная конструкция, которая позволяет увести кабели сразу вниз, в защитный кожух, а не в стороны, как стальные покупные.
Хотел сам делать, но тут вышло проще и дешевле купить. В планах доработать их выточкой внизу и ещё одним отверстие перпендикулярно существующим по оси симметрии, чтобы нарезать М6 и прикрутить туда то, что положено по штату Отправлено спустя 58 секунд:
Ну и хочу попробовать никелеровать их. Раствор есть, электрод никелевый тоже. Осталось ехнологию освоиться
Изумительная конструкция, которая позволяет увести кабели сразу вниз, в защитный кожух, а не в стороны, как стальные покупные.
Хотел сам делать, но тут вышло проще и дешевле купить. В планах доработать их выточкой внизу и ещё одним отверстие перпендикулярно существующим по оси симметрии, чтобы нарезать М6 и прикрутить туда то, что положено по штату Отправлено спустя 58 секунд:
Ну и хочу попробовать никелеровать их. Раствор есть, электрод никелевый тоже. Осталось ехнологию освоиться
-
Автор темыmacsafe
- Специалист

- Всего сообщений: 1344
- Зарегистрирован: 22.05.2014
- Вод.стаж с: 2000
- Откуда: Москва
- Авто: VW Sharan ASZ 2004, кожа на ручке, 160 кобылиц
- Возраст: 46
Неспешный тюнинг
Есть хорошая новость. Eton adventure идеально встаёт во все двери. До направляющих стекол 1мм зазор. Так что с кольцом все будет зергут спереди. Задних пока нет.
Пришлось разобрать стеклоподъёмник. После того, как ослаб винт стекла и оно упало появился неприятный треск при движении стекла. Тросик при этом укладывался как-то неравномерно, скакал. Решил разобрать, это не сложно. 4 винта и катушка в руках. Оказалось, что тросик сбился с канавок и перехлестывался. Все уложил, смазал. Теперь красота
Теперь о неприятном. Горедизайнеры рестайла решили, что и так сойдет-обрезать треть динамика. Ну непидоры?
Над чертой даже нет отверстий Отправлено спустя 2 минуты 4 секунды:
Пока мысли только смешать на сколько возможно влево и вниз. Мм 12-15 максимум, а то мешает редуктор. Возможно корзина будет его касаться
Над чертой даже нет отверстий Отправлено спустя 2 минуты 4 секунды:
Пока мысли только смешать на сколько возможно влево и вниз. Мм 12-15 максимум, а то мешает редуктор. Возможно корзина будет его касаться
-
Автор темыmacsafe
- Специалист

- Всего сообщений: 1344
- Зарегистрирован: 22.05.2014
- Вод.стаж с: 2000
- Откуда: Москва
- Авто: VW Sharan ASZ 2004, кожа на ручке, 160 кобылиц
- Возраст: 46
Неспешный тюнинг
С внешним видом тоже не айс. Держатель решетки прям колхоз дикий
Если его выкинуть, а сетку врезать в карту, уже лучше
Отправлено спустя 2 минуты 17 секунд:
Но сетка может быть меньше, вот она на динамике. Тогда возможно удастся поджаться до радиуса на карте А пока с существующей вот максимум, что можно выжать Отправлено спустя 40 секунд:
Чуть наезжает сетка.
У кого какие мысли?
Но сетка может быть меньше, вот она на динамике. Тогда возможно удастся поджаться до радиуса на карте А пока с существующей вот максимум, что можно выжать Отправлено спустя 40 секунд:
Чуть наезжает сетка.
У кого какие мысли?
-
Power
- Супермодератор

- Всего сообщений: 6482
- Зарегистрирован: 19.06.2012
- Вод.стаж с: 2000
- Откуда: Moscow region, Ramensburg
- Авто: sharaban 97
-
andrey_kmv
- Специалист

- Всего сообщений: 1677
- Зарегистрирован: 15.01.2016
- Вод.стаж с: 1993
- Откуда: Ставропольский край
- Авто: Seat Alhambra, 2006, ATM, МКПП, ГБО BRC
- Возраст: 52
Неспешный тюнинг
Делать подиум под новую сетку с держателем и перетягивать карту в замшу ( можно искусственную ) 
-
ursul
- Мастер

- Всего сообщений: 2077
- Зарегистрирован: 16.06.2017
- Вод.стаж с: 2001
- Откуда: АРК
- Авто: Sharan 96 ADY DBU
Неспешный тюнинг
частота разделакроссовера, Гц 1800
мда...
а что подвес разве играет?
если перетянуть штатний гриль тканью а внутри все убрать?
Чувствительность, дБ 88
частота разделакроссовера, Гц 1800
мда...
а что подвес разве играет?
если перетянуть штатний гриль тканью а внутри все убрать?
Трижди снимавший торпеду шарана
-
Автор темыmacsafe
- Специалист

- Всего сообщений: 1344
- Зарегистрирован: 22.05.2014
- Вод.стаж с: 2000
- Откуда: Москва
- Авто: VW Sharan ASZ 2004, кожа на ручке, 160 кобылиц
- Возраст: 46
Неспешный тюнинг
Не ручку же приделывать
Отправлено спустя 42 секунды:
Карту тянуть не хочу. Изначальный план максимально стоковый вид
Отправлено спустя 38 секунд:
Отправлено спустя 3 минуты 37 секунд:
Склоняюсь под то, что есть. Только сетку. Потом покрасить ее в серый
Отправлено спустя 20 минут 9 секунд:
Тогда доступ к карману йок.andrey_kmv: 05 сен 2019, 19:09 Делать подиум под новую сетку с держателем и перетягивать карту в замшу ( можно искусственную )![]()
Не ручку же приделывать
Отправлено спустя 42 секунды:
Карту тянуть не хочу. Изначальный план максимально стоковый вид
Отправлено спустя 38 секунд:
Рука такая есть. Вопрос по какой схеме или подо что пилить.
Отправлено спустя 3 минуты 37 секунд:
Склоняюсь под то, что есть. Только сетку. Потом покрасить ее в серый
Отправлено спустя 20 минут 9 секунд:
Не то нагуглил. Кроссоверы в помойку. Штатный гриль перекрывает динамик, хоть вообще не обтягивай
-
- Похожие темы
- Ответы
- Просмотры
- Последнее сообщение
-
- 0 Ответы
- 33094 Просмотры
-
Последнее сообщение 11piligrim11
-
- 58 Ответы
- 45338 Просмотры
-
Последнее сообщение b2santa
-
- 12 Ответы
- 16412 Просмотры
-
Последнее сообщение Power
-
- 4 Ответы
- 8934 Просмотры
-
Последнее сообщение Коняев Алексей
-
- 145 Ответы
- 56898 Просмотры
-
Последнее сообщение Hadmig
Мобильная версия