Решил поменять АКПП на МКПП
-
Артем 29
- Наблюдатель

- Всего сообщений: 18
- Зарегистрирован: 22.05.2024
- Вод.стаж с: 1997
- Откуда: Вельск
- Авто: Вольцваген шаран 1998 AFN
-
Vadomir
- Специалист

- Всего сообщений: 1655
- Зарегистрирован: 12.04.2020
- Вод.стаж с: 2002
- Откуда: Таганрог
- Авто: Alhambra 2002 ATM. Sharan 2007 BVK
-
Cateika
- Главный электрик форума

- Всего сообщений: 4040
- Зарегистрирован: 25.03.2013
- Вод.стаж с: 1987
- Откуда: KZ, г.Рудный
- Авто: VW Sharan, 1997, AHU, 1,9 МКПП DBW, VinDisel.
-
Vadomir
- Специалист

- Всего сообщений: 1655
- Зарегистрирован: 12.04.2020
- Вод.стаж с: 2002
- Откуда: Таганрог
- Авто: Alhambra 2002 ATM. Sharan 2007 BVK
Решил поменять АКПП на МКПП
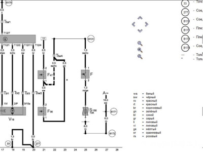
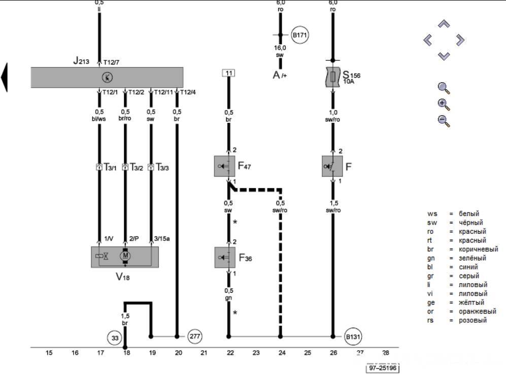
Cateika, Пожалуйста. С эльзы AFN 97 года. 47 тормоз 36 сцепление. в чем разница?
-
Cateika
- Главный электрик форума

- Всего сообщений: 4040
- Зарегистрирован: 25.03.2013
- Вод.стаж с: 1987
- Откуда: KZ, г.Рудный
- Авто: VW Sharan, 1997, AHU, 1,9 МКПП DBW, VinDisel.
Решил поменять АКПП на МКПП
второе, у автора, концевик педали тормоза – четырёхконтактный ... в твоём примере он двух...
...
третье, на какой контакт эбуда приходит вывод от концевика тормоза ...
ЗЫ. не стоит пургу разводить... в любом случае, следует ссылаться не на отвлечённые схемы, а на конкретные, соответствующие конкретной модели и времени выпуска...
Осталось добавить – от какой модели, это первое...
второе, у автора, концевик педали тормоза – четырёхконтактный ... в твоём примере он двух...
третье, на какой контакт эбуда приходит вывод от концевика тормоза ...
ЗЫ. не стоит пургу разводить... в любом случае, следует ссылаться не на отвлечённые схемы, а на конкретные, соответствующие конкретной модели и времени выпуска...
-
Cateika
- Главный электрик форума

- Всего сообщений: 4040
- Зарегистрирован: 25.03.2013
- Вод.стаж с: 1987
- Откуда: KZ, г.Рудный
- Авто: VW Sharan, 1997, AHU, 1,9 МКПП DBW, VinDisel.
Решил поменять АКПП на МКПП
А в том разница, что это из схемы "Круиз-контроль ● Кроме а/м с двигателями AFN, AHU, ANU с сентября 1997 года"... т.е., круиз для бензиновых моторов не имеющих встроенной системы КК в блоке управления двигателем, и идёт отдельным блоком КК... а это уже совсем другая история...
-
Power
- Супермодератор

- Всего сообщений: 6455
- Зарегистрирован: 19.06.2012
- Вод.стаж с: 2000
- Откуда: Moscow region, Ramensburg
- Авто: sharaban 98 7M8 ADY DBW GL бубен edition
-
Ewgeni
- Наблюдатель

- Всего сообщений: 15
- Зарегистрирован: 17.06.2024
- Вод.стаж с: 2007
- Откуда: Брест
- Авто: Ford Galaxi, 97 год, 2.8 ААА
Решил поменять АКПП на МКПП
Ребята всем привет! Я прочитал уже форум несколько раз, но у меня есть один вопрос. Имеется Галакси 97 года, двигатель 2.8ААА коробка автомат, хочу поставить 6-ти ступку от рестайла код FGM ( ставились на двигатели 2.8 АYL ) так вот там идет уже сцепление 240 мм и двух массовый маховик, вроде бы ничего, но с рынков пропал люк только оригинал за бешеные деньги, ставить б.у маховик такое себе, люка даже в Европе не могу найти, видно сняли с производства. Понимаю что одномас с дорестайлинга 220 мм не поставить на коробку которую я хочу, может кто ставил себе на мотор AYL комплект от валео с одномассовым маховиком и есть ли они на него в природе? Некоторые заваривают двухмас и ставят диск сцепы от 2.5 tdi, вообщем гуру подскажите куда двигаться.... P.S. Коробку 5- ступку от моего двигателя не хочу, спасибо...
-
andrey_kmv
- Специалист

- Всего сообщений: 1654
- Зарегистрирован: 15.01.2016
- Вод.стаж с: 1993
- Откуда: Ставропольский край
- Авто: Seat Alhambra, 2006, ATM, МКПП, ГБО BRC
- Возраст: 51
-
Ewgeni
- Наблюдатель

- Всего сообщений: 15
- Зарегистрирован: 17.06.2024
- Вод.стаж с: 2007
- Откуда: Брест
- Авто: Ford Galaxi, 97 год, 2.8 ААА
Решил поменять АКПП на МКПП
021 105 266 G вот номер оригинал, по саксу в помине ничего не ищется... Я так понял там с завода только Luk шел, сакс не ставили
-
- Похожие темы
- Ответы
- Просмотры
- Последнее сообщение
-
- 3 Ответы
- 3494 Просмотры
-
Последнее сообщение miki996
-
- 3 Ответы
- 2938 Просмотры
-
Последнее сообщение HooLiGaN
-
- 20 Ответы
- 9641 Просмотры
-
Последнее сообщение avs620012
-
- 1 Ответы
- 7884 Просмотры
-
Последнее сообщение TorosyanGarri
-
- 2 Ответы
- 5243 Просмотры
-
Последнее сообщение andrey_kmv
Мобильная версия