Общие проблемы с бензиновым двигателем
-
Deni
- Постоялец

- Всего сообщений: 406
- Зарегистрирован: 25.01.2018
- Вод.стаж с: 1992
- Откуда: Грозный
- Авто: Sharan. 1998. ADY. DBU
- Возраст: 55
VAG-COM пояснения, решение некоторых проблем
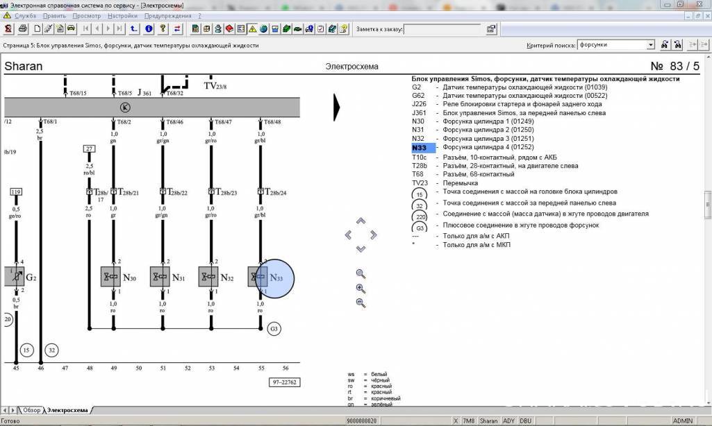
в эльзе посмотрел схему 4 форсунки(N33) его минус - серо-синий провод - идет на 48 пин ЭБУ = нужно его прозвонить правильно?
Отправлено спустя 14 минут 27 секунд:
Отправлено спустя 14 минут 27 секунд:
-
Vadomir
- Специалист

- Всего сообщений: 1655
- Зарегистрирован: 12.04.2020
- Вод.стаж с: 2002
- Откуда: Таганрог
- Авто: Alhambra 2002 ATM. Sharan 2007 BVK
VAG-COM пояснения, решение некоторых проблем
Я бы в первую очередь отключил полностью газ и подключил форсунки напрямую. Газовые мозги берут инфу от форсунок и если на газу все хорошо то скорее всего цепи форсунок в норме а проблема как раз в эмуляторе.
-
Deni
- Постоялец

- Всего сообщений: 406
- Зарегистрирован: 25.01.2018
- Вод.стаж с: 1992
- Откуда: Грозный
- Авто: Sharan. 1998. ADY. DBU
- Возраст: 55
VAG-COM пояснения, решение некоторых проблем
у 2 поколения есть мозги или в моем случае это не важно? завтра буду эксперементировать!
-
andrey_kmv
- Специалист

- Всего сообщений: 1653
- Зарегистрирован: 15.01.2016
- Вод.стаж с: 1993
- Откуда: Ставропольский край
- Авто: Seat Alhambra, 2006, ATM, МКПП, ГБО BRC
- Возраст: 51
VAG-COM пояснения, решение некоторых проблем
Чёт я не пойму, как на инжекторный двигатель можно поставить гбо 2-го поколения, предназначенное для карба.
На всякий случай прозвони "+" от форсунки, посмотри контакты в самой фишке форсунки и проверь целостность проводов на входе в фишку и, да, гбо надо отключить, пока не разберёшься с проблемой.
Зы. Почитал, действительно, есть случаи установки гбо 2 на инжектор
На всякий случай прозвони "+" от форсунки, посмотри контакты в самой фишке форсунки и проверь целостность проводов на входе в фишку и, да, гбо надо отключить, пока не разберёшься с проблемой.
Зы. Почитал, действительно, есть случаи установки гбо 2 на инжектор
-
Deni
- Постоялец

- Всего сообщений: 406
- Зарегистрирован: 25.01.2018
- Вод.стаж с: 1992
- Откуда: Грозный
- Авто: Sharan. 1998. ADY. DBU
- Возраст: 55
Общие проблемы с бензиновым двигателем
Один ГБО-ощник сказал что все не по нашему собрано и бублик и газопровод и электроклапан - все эвропейское! Думается в эвропе его вкорячили. Стоял ловато вакуумный,(счвс не вакуумный) в настройке очень удобный, форсуночный за даром не поставлю. Проводки у меня точно непрогнила, год назад всю косу тщательно обслужил но возможно где то перетерлось = обрыв! Сегодня буду смотреть.
-
Viodko
- Постоялец

- Всего сообщений: 163
- Зарегистрирован: 25.03.2024
- Вод.стаж с: 1995
- Откуда: Минск
- Авто: Шаран 2.0 ADY 1998г.
Общие проблемы с бензиновым двигателем
Менялся ввертыш свечей зажигания?Если так,то нафига нужно трогать бензофорсы? По поводу ГБО с газофорсами или эммулятор с проставкой,то не знаю как для вас,но движку точно будет лучше с ГБО 4 поколения))Deni: 20 ноя 2024, 21:54 Троение началось сразу после замены ввертыша, при замене снимался впускной коллектор,
-
Power
- Супермодератор

- Всего сообщений: 6455
- Зарегистрирован: 19.06.2012
- Вод.стаж с: 2000
- Откуда: Moscow region, Ramensburg
- Авто: sharaban 98 7M8 ADY DBW GL бубен edition
Общие проблемы с бензиновым двигателем
А мне интересно, зачем на этом моторе впуск снимать и форсы, чтоб ввертыш свечи заменить.
Ни хрена не починил. Так и езжу.
-
Deni
- Постоялец

- Всего сообщений: 406
- Зарегистрирован: 25.01.2018
- Вод.стаж с: 1992
- Откуда: Грозный
- Авто: Sharan. 1998. ADY. DBU
- Возраст: 55
Общие проблемы с бензиновым двигателем
Мужики я форсы не снимал
вы о чем? А без снятия коллектора неполучалось, это второй цилиндр, с его(токарь) инструментом там неподлезть было!
Отправлено спустя 7 минут 55 секунд:
Я решил прежде использовать метод исключения, подал на 4 форсунку питания напрямую от акб а он вашпе ни цук-цук = умерлА
!!!
Отправлено спустя 3 минуты 21 секунду:
Отправлено спустя 7 минут 55 секунд:
Я решил прежде использовать метод исключения, подал на 4 форсунку питания напрямую от акб а он вашпе ни цук-цук = умерлА
Отправлено спустя 3 минуты 21 секунду:
хорошо нет ещё 5 поколения а то с ним движку ещё лучше бы было
-
andrey_kmv
- Специалист

- Всего сообщений: 1653
- Зарегистрирован: 15.01.2016
- Вод.стаж с: 1993
- Откуда: Ставропольский край
- Авто: Seat Alhambra, 2006, ATM, МКПП, ГБО BRC
- Возраст: 51
Общие проблемы с бензиновым двигателем
Я даже несколько лет назад рассматривал покупку Альхамбры 2008 г. в. с двигателем АТМ с таким гбо, но очканул из-за стоимости его обслуживания.
Есть уже давно. Жидкий впрыск газа, без редуктора, стоит газовый ТНВД.
Я даже несколько лет назад рассматривал покупку Альхамбры 2008 г. в. с двигателем АТМ с таким гбо, но очканул из-за стоимости его обслуживания.
-
Vadomir
- Специалист

- Всего сообщений: 1655
- Зарегистрирован: 12.04.2020
- Вод.стаж с: 2002
- Откуда: Таганрог
- Авто: Alhambra 2002 ATM. Sharan 2007 BVK
-
- Похожие темы
- Ответы
- Просмотры
- Последнее сообщение
-
- 929 Ответы
- 122476 Просмотры
-
Последнее сообщение diesel1979
-
- 526 Ответы
- 60367 Просмотры
-
Последнее сообщение vasya
-
- 13 Ответы
- 10848 Просмотры
-
Последнее сообщение nepcuk
-
- 10 Ответы
- 11706 Просмотры
-
Последнее сообщение Vofik
-
- 4 Ответы
- 6266 Просмотры
-
Последнее сообщение anton
Мобильная версия