Нужны фото реле "200"
-
Автор темыCateika
- Главный электрик форума

- Всего сообщений: 4042
- Зарегистрирован: 25.03.2013
- Вод.стаж с: 1987
- Откуда: KZ, г.Рудный
- Авто: VW Sharan, 1997, AHU, 1,9 МКПП DBW, VinDisel.
Есть такая просьба...
Ребяты, у кого в авто имеется релюшка с номером "200" ??? Кто может сделать её фотки ???
Нужны его нормальные фотки "со всех сторон", внешние... Внутреноости не интересуют, поэтому разбирать саму релюшку не нужно. Интересует информация на корпусе: номера, схема, сторона с выводами контактов...
Ребяты, у кого в авто имеется релюшка с номером "200" ??? Кто может сделать её фотки ???
Нужны его нормальные фотки "со всех сторон", внешние... Внутреноости не интересуют, поэтому разбирать саму релюшку не нужно. Интересует информация на корпусе: номера, схема, сторона с выводами контактов...
-
11piligrim11
- Супермодератор

- Всего сообщений: 7544
- Зарегистрирован: 12.03.2013
- Вод.стаж с: 1995
- Откуда: г.Минск
- Авто: VW Sharan, 1.8 20V Turbo, AWC 2001 г.в. Мешалка
- Возраст: 48
Re: Нужны фото реле "200"
Cateika, может G200? Только тогда это не реле, а датчик поперечного ускорения. А просто 200... Как-то не помню, чтоб мне такое попадалось.
Ни что не радует так, как то, что сделано собственными руками.
11piligrim11
11piligrim11
-
sharik6163
- Бывалый

- Всего сообщений: 657
- Зарегистрирован: 21.01.2014
- Вод.стаж с: 2002
- Откуда: Брест, Беларусь
- Авто: Sharan 1.8T 20V 150л.с. 2002г. AWC. кп-EHJ
- Возраст: 41
-
Автор темыCateika
- Главный электрик форума

- Всего сообщений: 4042
- Зарегистрирован: 25.03.2013
- Вод.стаж с: 1987
- Откуда: KZ, г.Рудный
- Авто: VW Sharan, 1997, AHU, 1,9 МКПП DBW, VinDisel.
Re: Нужны фото реле "200"
200-е есть такое... недавно видел на фотке, только вот где - не могу найти (может даже на другом форуме...), на доресте, за приборкой, на доп.планке релюх... виднелось...
Оно для штатной функции включения света в дневное время... вроде как, "скандинавский вариант"...
Оно для штатной функции включения света в дневное время... вроде как, "скандинавский вариант"...
-
miki996
- Специалист

- Всего сообщений: 1657
- Зарегистрирован: 14.03.2013
- Откуда: Иваново
- Авто: Vw Sharan 2009 1.9L BVK+чиптюнинг. акпп GPE
- Возраст: 60
Re: Нужны фото реле "200"
Cateika, если хочешь на доресте сделать дхо то лучше http://mikrob.ru/viewtopic.php?f=357&t=82985&start=150
у меня уже как-то сделаны.
вот в длинное кодирование не могу попасть. и дхо есть (ближний)
и при дотрагивания рычажка на дальний горят секунд двадцать...
но релюхи 200 нету....
у меня уже как-то сделаны.
вот в длинное кодирование не могу попасть. и дхо есть (ближний)
и при дотрагивания рычажка на дальний горят секунд двадцать...
но релюхи 200 нету....
был шарик ADY 1996
-
Автор темыCateika
- Главный электрик форума

- Всего сообщений: 4042
- Зарегистрирован: 25.03.2013
- Вод.стаж с: 1987
- Откуда: KZ, г.Рудный
- Авто: VW Sharan, 1997, AHU, 1,9 МКПП DBW, VinDisel.
Re: Нужны фото реле "200"
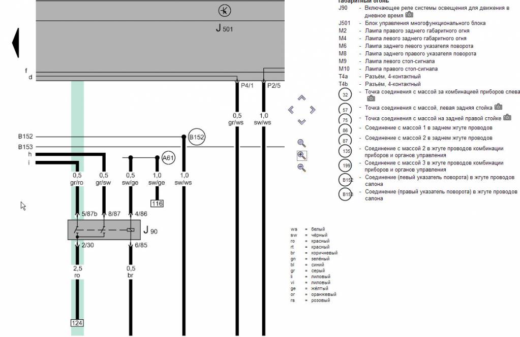
Двухсотое включает, по штату, Ближн. и габариты... на схемах её конструктив виден... Штатная тоже завязана от TFL...
Просто, воспользуюсь простым, 5-ти контакным, просто будет включать Ближний, что вполне достаточно...

...
...
Дык, это "функция Coming Home", для неё релюха J90(№200) не нужна...miki996:и при дотрагивания рычажка на дальний горят секунд двадцать...но релюхи 200 нету....
Двухсотое включает, по штату, Ближн. и габариты... на схемах её конструктив виден... Штатная тоже завязана от TFL...
Просто, воспользуюсь простым, 5-ти контакным, просто будет включать Ближний, что вполне достаточно...
...
-
евгенгий
- Бывалый

- Всего сообщений: 678
- Зарегистрирован: 04.10.2013
- Вод.стаж с: 1970
- Откуда: россия Тюмень.
- Авто: шаран 2000 бензин ady 2.л акпп
- Возраст: 72
Re: Нужны фото реле "200"
блин ну задал задачу. вот еще Шарик один приедет.т.д.и.99.гиз Вартовска.Проверю.Саныч.
-
11piligrim11
- Супермодератор

- Всего сообщений: 7544
- Зарегистрирован: 12.03.2013
- Вод.стаж с: 1995
- Откуда: г.Минск
- Авто: VW Sharan, 1.8 20V Turbo, AWC 2001 г.в. Мешалка
- Возраст: 48
Re: Нужны фото реле "200"
Саныч, похоже уже не актуально. Это было в апреле 2015 года. 
Ни что не радует так, как то, что сделано собственными руками.
11piligrim11
11piligrim11
-
miki996
- Специалист

- Всего сообщений: 1657
- Зарегистрирован: 14.03.2013
- Откуда: Иваново
- Авто: Vw Sharan 2009 1.9L BVK+чиптюнинг. акпп GPE
- Возраст: 60
Re: Нужны фото реле "200"
Катейка. ну как замутил ДХО ?
7M0 951 253
обыкновенное 5 контактное реле. 2 управляющих 87 и 87b.+30 постоянный.85 минус и 86 питающий.
Отправлено спустя 19 минут 29 секунд:
если с одного управляющего штатного через Вот это реле подключить к питающему через диод и настроить примерно на 8 вольт мощность БС понизиться?. можно так?
Отправлено спустя 8 минут 29 секунд:
7M0 951 253
обыкновенное 5 контактное реле. 2 управляющих 87 и 87b.+30 постоянный.85 минус и 86 питающий.
Отправлено спустя 19 минут 29 секунд:
если с одного управляющего штатного через Вот это реле подключить к питающему через диод и настроить примерно на 8 вольт мощность БС понизиться?. можно так?
Отправлено спустя 8 минут 29 секунд:
был шарик ADY 1996
-
Автор темыCateika
- Главный электрик форума

- Всего сообщений: 4042
- Зарегистрирован: 25.03.2013
- Вод.стаж с: 1987
- Откуда: KZ, г.Рудный
- Авто: VW Sharan, 1997, AHU, 1,9 МКПП DBW, VinDisel.
Re: Нужны фото реле "200"
Ещё никак... "мечусь" между попроще (просто: TFL-->+Диод --> Ближний) и посложнее (TFL-->Реле-->Габариты --> Ближний)... а, тут Мишаня (miki996) ещё идею с Дальним вместо Ближнего... ( смысл - есть !!! ...если изначально, у новых ламп, нити имеют одинаковый ресурс и т.п. ... выкидываю лампы по одной причине - перегоревшая нить Ближнего... что ебстесственно, время работы - разное... ну, а почему их не уровнять ? ... пусть Дальний днём поработает, мешать в светлое время не будет никому, думаю, или можно, таки, понизить малёха напругу на него (а вот как - мну не очень представляю)...)
Курил, эти эл.схемы, с 2000 - по 2004 -й ...
никак не могу въехать, как J90 включает Ближний... ясно видно - габариты... блин а Ближний (!!!??? релюшка Бл-Дл, есть на схемке в блоке ЦЭ... управляющий провод уходит в эл.часть блока и на этом всё)...
... не в курсе - как (!? с смысле, в тех.исполнении... диод гасить будет или что то ещё нужно)...
Курил, эти эл.схемы, с 2000 - по 2004 -й ...
-
- Похожие темы
- Ответы
- Просмотры
- Последнее сообщение
Мобильная версия